Web Analytics Made Easy - Statcounter
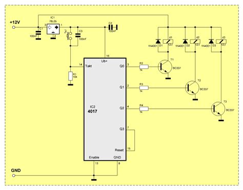
Siemens Simocode Pro V Wiring Diagram: The Ultimate Guide for Flawless Installation!

Siemens Simocode Pro V Wiring Diagram: The Ultimate Guide for Flawless Installation!

Siemens Simocode Pro V Wiring Diagram: The Ultimate Guide for Flawless Installation! Simocode pro v wiring diagram » diagram board